Built with modern agile methodologies, “eGrocer” is a fully responsive application leveraging a relational database to efficiently manage products, inventory, and delivery requests.
Dynamic search, multi-criteria filtering, detailed product pages, and a real-time shopping cart with instant pricing updates.
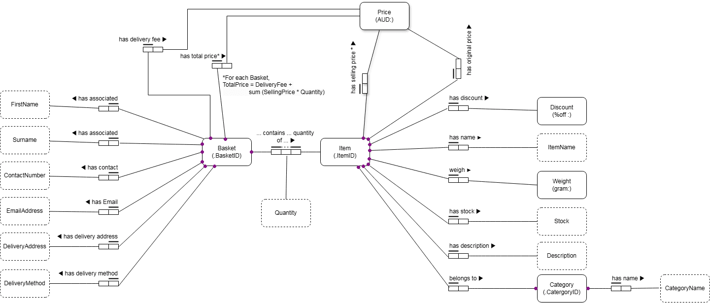
Robust SQL database managing categories, customer baskets, and an integrated administrator console.
This project develops FreshDash, a grocery delivery web application designed for busy professionals in Australia (aged 25–60). The goal is to save time by replacing supermarket visits with a seamless online experience.
The slogan "Shop Fast, Eat Fresh!" emphasizes speed and quality. Key features include preferred delivery windows to suit working schedules.
Context: With Australian internet traffic split nearly evenly between mobile (47.2%) and desktop (49.2%), FreshDash is built with a mobile-first responsive design to maximize accessibility and sales.
"As a customer, I want to see what is available so I can decide if I want to shop here."
Acceptance Criteria
"As a customer, I want to search by keyword to find items quickly."
Acceptance Criteria
"As a customer, I want to filter results to narrow down my options."
Acceptance Criteria
"As a customer, I want to sort by price or discount to find the best deals."
Acceptance Criteria
"As a customer, I want detailed info to ensure the product meets my needs."
Acceptance Criteria
"As a customer, I want to view and edit my cart before purchasing."
Acceptance Criteria
"As a customer, I want to schedule delivery and pay."
Acceptance Criteria

Figure 1: Conceptual Schema Diagram (ORM)